Rangkaian Amplifier Subwoofer OCL
merupakan amplifier yang didesain khusus untuk menguatkan sinyal
audio dengan nada rendah saja. Rangkaian Amplifier Subwoofer OCL ini
merupakan rangkaian speaker aktif subwoofer yang dibangun menggunakan
transistor dengan jenis power amplifier yang digunakan OCL (Output
Capasitor Less). Rangkaian Amplifier Subwoofer OCL merupakan
rangkaian amplifier subwoofer ukuran kecil yang dapat digunakan untuk
subwoofer di ruangan ataupu subwoofer didalam mobil.
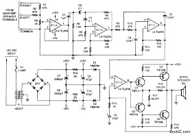
Untuk membuat Rangkaian Amplifier
Subwoofer OCL dapat dilihat gambar rangkaian dan komponen seperti
ditunjukan pada gambar rangkaian diatas. Power amplifier subwoofer
pada rangkaian diatas menggunakan rangkaian power amplifier OCl
dengan penguat depan berupa penguat operasional IC TL074. Rangkaian
Amplifier Subwoofer OCL terdiri dari 3 bagian utama yaitu:
Filter Aktif Subwoofer Rangkaian
filter aktif subwoofer ini berfungsi untuk memilih frekuensi sinyal
audio nada rendah saja yang akan dilewatkan ke bagian power
amplifier. Rangkaian filter aktif sub-woofer ini dibangun menggunakan
3 unit penguat operasional IC tipe TL074. Pada bagian filter
sub-woofer ini dilengkapi dengan volume yang berfungsi untuk mengatur
level sinyal audio yang dikuatkan oleh power amplifier. Power
Amplifier Sub-woofer Rangkaian power amplifier sub-woofer ini
dibagnun menggunakan rangkaian transistor sebagai powernya.
Transistor power amplifier OCL tersebut dikonfigurasikan sebagai
penguat push-pull. Transistor power rangkain pada gambar diatas harus
dilengkapi dengan pendingin (heatsink) untuk membuat panas yang
dihasilkan.
Power Supply Power Amplifier Sub-Woofer
Bagian power supply ini berfungsi untuk memberikan sumber tegangan DC
pada semua bagian power amplifier subwoofer.


0 komentar:
Post a Comment