Home » » Cara Mudah Membuat Kit Elektronika

Cara Mudah Membuat Kit Elektronika

Bagi rekan-rekan yang hobi bereksperimen di bidang elektronika tentunya sudah memahami step by step membuat kit rangkaian elektronika. Namun bagi anda yang baru mulai belajar, alangkah baiknya jika membaca referensi berikut ini.
Menggambar pola rangkaian
Sebagai langkah awal dalam pembuatan modul rangkaian, yang harus dilakukan adalah menggambar pola rangkaian. Dalam hal ini kita dapat menggunakan Software Express PCB, Eagle, PCB Designer atau lainnya.

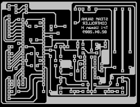
PCB Layout
Setelah pola gambar rangkaian selesai, kemudian cetak gambar tersebut dengan laser printer di kertas glossy (kertas yang biasa dipakai untuk cetak foto). Jika anda tidak memiliki laser printer, gunakan printer biasa kemudian Print Out gambar tersebut di Photo Copy di kertas Glossy. Hal ini dilakukan untuk memudahkan proses pencetakan layout pada papan PCB.
Layout Printout

Pencetakan layout pada papan PCB
Cara mudah dan sederhana untuk mencetak layout di PCB yaitu dengan cara penyetrikaan. Pola rangkaian yang tertera pada kertas glossy harus dilekatkan pada lapisan tembaga PCB kemudian lakukan proses penyetrikaan dibalik kertas glossy tersebut. Karena pengaruh panas dari setrika, maka lapisan karbon yang menyerupai layout rangkaian pada kertas glossy akan melekat pada lapisan tembaga PCB. Setelah selesai, maka hal yang dilakukan adalah menghilangkan panas pada papan PCB akibat proses penyetrikaan tadi dengan cara mengangin-anginkan atau mendiamkannya sejenak agar panasnya hilang dan serbuk karbon benar-benar melekat pada lapisan tembaga PCB.

Pelarutan PCB (Etching) 
Pada proses ini diperlukan cairan kimia FeCl3 (Ferric Chloride), karena cairan ini dapat melarutkan tembaga. Sehingga lapisan tembaga yang tidak tertutup karbon akan hilang dan lapisan tembaga yang tidak hilang akan menyerupai layout rangkaian.

PCB Etching

Dalam proses ini, hal yang harus dilakukan adalah sebagai berikut :
  1. Campurkan FeCl3 dengan air hangat secukupnya kedalam wadah yang sesuai dengan lebar PCB. 
  2. Masukkan papan PCB pada larutan.
  3. Goyang-goyangkannya agar proses pelarutan bisa lebih cepat.
  4. Bilas papan PCB apabila proses pelarutan sudah selesai.
Pengeboran PCB Pada saat melakukan pengeboran, gunakan mesin bor kecil khusus untuk melubangi lingkaran-lingkaran kecil pada layout PCB, yang mana lubang-lubang ini digunakan untuk letak kaki komponen.
Pemasangan komponen
Pada proses ini, hal-hal yang harus dilakukan adalah sebagai berikut :

  1. Pasang komponen sesuai dengan urutan skema, misalnya pemasangan dimulai dari input hingga output rangkaian. Hal ini untuk mempermudah pengecekan. 
  2. Pasang komponen sesuai dengan tata letak kaki komponen pada skema, terutama pada komponen-komponen semikonduktor seperti diode, transistor, IC dan sebagainya. Karena apabila sampai terjadi kesalahan pemasangan komponen, maka rangkaian tidak akan dapat bekerja pada saat dinyalakan atau bahkan komponen dapat rusak.
Kit Elektronik

Penyolderan 
Perlu diketahui bahwa setiap komponen memiliki batas suhu maksimum yang berbeda-beda pada saat penyolderan, terutama komponen semikonduktor, hal-hal yang perlu diperhatikan saat menyolder antara lain :
  1. Waktu penyolderan tidak boleh terlalu lama karena dapat mempengaruhi kinerja komponen, terutama pada komponen semikonduktor, biasanya penyolderan pada satu kaki komponen cukup dilakukan selama kurang dari 10 detik. 
  2. Menggunakan penyangga komponen (Socket), terutama pada IC.

2 komentar:

  1. kak kenapa saat pelarutan carbon yang terdapat di pcb juga bsa terlarut, apa yang menyebabkan hal trsbt dapat terjadi?

    ReplyDelete
    Replies
    1. setau sy FeCl3 ntu snywa kmia yg mngndung asam yg dpt mnyebbkan korosi pd tmbaga/besi. jd pd PCB etching, tu yg larut bkn karbonnya tp lpisan tmbaganya. kl karbonnya ikut larut berarti itu blm melekat bnr ke PCB, tebalin aj layoutnya pke spidol permanen n tnggu smp kering bnr baru di etching. gud lak...

      Delete

Popular Posts

Followers