Home » » Rangkaian Subwoofer Amplifier 100 Watt

Rangkaian Subwoofer Amplifier 100 Watt

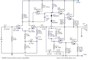
Berikut ini adalah rangkaian penguat subwoofer yang sepenuhnya diperkuat oleh beberapa transistor dan dapat mengangkat speaker output 100 watt 12 inch. 

Transistor Q1 dan Q2 membentuk sebuah pre-amplifier atau penguat input audio. Sedangkan Q4 sampai dengan Q7 merupakan penguat output. Karena tidak menggunakan IC, menjadikan rangkaian ini mudah untuk dirangkai. 




Catu daya yang dibutuhkan adalah dual power supply +35 VDC/-35 VDC dengan kapasitas arus 5 Ampere. Rangkaian ini menyerap arus yang cukup besar sehingga transistor Q4 sampai Q7 harus menggunakan peredam panas (Heatsink). Semua kapasitor elektrolit yang digunakan memiliki rentang tegangan 100 volt. Skema dapat dilihat seperti berikut.


Source: circuitstoday

3 komentar:

Popular Posts

Followers