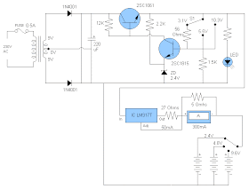
Rangkaian ini dapat mengisi baterai NiCd 2.4V, 4,8V dan 9.6V. IC LM317T yang ditunjukkan dalam rangkaian charger baterai di bawah ini berfungsi sebagai regulator tegangan yang dialirkan ke baterai. Sebagaimana yang sudah kita ketahui, IC LM317T cukup populer dan banyak dijual dipasaran dan juga murah. Trafo yang digunakan adalah jenis CT dengan input 220V dan output 9V - 0 - 9V.
Sumber: circuitdiagram.org

0 komentar:
Post a Comment