Posted by Tri Usman Haryanto
Posted on Saturday, January 05, 2013
with 22 comments
Postingan kali ini merupakan
pengalaman dari Iseng Project saya dulu sewaktu masih kuliah (sekarang "nguli ah...").
Dulu saya sempat bingung mencari komponen yang sreg untuk
display driver dari temperature controller yang akan saya aplikasikan ke portable steam sauna. Akhirnya
atas info dari temen dan mbah google saya mendapatkan referensi
tentang ICL7107 3 1/2 digit LED Display A/D Converter. Karena penasaran dengan
fitur komponen yang menurut saya menarik untuk diaplikasikan,
akhirnya mulailah saya action. By the way, sebelum jauh membaca, saya
beritahukan bahwa postingan kali ini lebih fokus membahas Display
Drivernya, bukan Temperature controllernya.
Mengapa saya tertarik dengan
chip ini?
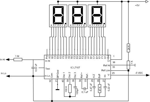
ICL7107 merupakan display driver dengan performa tinggi dan low power yang didalamnya sudah memiliki sistem ADC (Analog to Digital Converter), seven segment decoder dan juga memiliki referensi dan clock. Jadi, input analog yang berupa tegangan DC dapat langsung diolah menjadi sinyal digital yang kemudian dialamatkan ke ouput berupa display seven segment. Beberapa proses tersebut dilakukan seklaligus dalam sebuah chip sehingga tampak efisien dan minimalis jika diaplikasikan. Harga juga tidak terlalu mahal, mungkin kalo sekarang Rp.30.000. Bentuk fisik serta deskripsi setiap pinnya terlihat pada gambar di bawah ini.
 |
Pin Description |
 |
Bentuk fisik ICL7107 |
IC ini membutuhkan tegangan kerja +5 dan -5 VDC, tapi kalau temen-temen hanya memiliki catu daya tunggal yang outputnya hanya +5 VDC, bisa menambahkan IC 4009 yang dihubungkan melalui output clock (pin 38, 39 40) untuk mengkonversikan tegangan +5 VDC tadi menjadi -5 VDC.
click this link to get the datasheet https://www.intersil.com/data/fn/fn3082.pdf
Untuk mengaplikasikannya, saya menghubungkan kaki output dari sensor suhu IC LM35 ke kaki input high ICL7107 (pin 31). Tegangan output dari sensor suhu masih berupa sinyal analog sehingga tegangan yang merupakan input dari ICL7107 itu harus di konversikan menjadi digital. Dalam proses pengolahan sinyal input tersebut melalui dua proses, yaitu Analog Section dan Digital Section.
Seven segment yang dibutuhkan adalah type common anoda karena output dari display driver berupa sinyal low. Koneksikan seven segment tersebut sesuai dengan pin-pin khusus yang dimiliki ICL7107. (perhatikan urutan
bloknya antara
digit ratusan, puluhan dan satuan).
Setelah mempelajari karakteristik dari L7107 barulah mulai membuat layoutnya yang sekaligus digabung dengan temperature controller. Gambarnya seperti dibawah.
 |
Layout Temperature controller |
Kalau sudah menggambar layoutnya sudah tentu cetak layout tersebut kemudian etching to the PCB, setelah itu lakukan pemasangan komponen. Hati-hati dalam menyolder komponen semikonduktor karena komponen seperti ICL7107 tidak terlalu tahan panas, gunakan socket sebagai penempatan IC.
 |
Kit siap kemas |
Gambar di atas adalah rangkaian yang sudah siap dikemas dalam casing. Sedangkan gambar di bawah ini adalah desain casing yang saya buat.
 |
Desain Casing |
Nah, temen-temen sekarang bisa lihat. Gambar di bawah ini adalah temperature controller yang display drivernya menggunakan ICL7107. Bagi temen-temen yang ingin mengaplikasikan dalam bentuk lain juga bisa contohnya voltmeter digital, thermometer atau lain sebagainya karena ICL7107 cukup multifungsi.
 |
Temperature Controller Using ICL7107 As a Display Driver |
bro..
ReplyDeletekomponennya apa ja yaaa.????.
karena mau bikin ne..
mohon bantuannya..
untuk display pake 7segment common anode, ICL7107 and yg lainnya ada diskemanya mas....
ReplyDeletesekema rangkaiannya dimana gan?
ReplyDeleteada di atas gan...
DeleteAdc ku ngacak gan. Knapa yaa.?.tlg balez
Deletengacak gimana gan?
DeleteDisplynya jalan terus gan gx bsa baca sensor.. knapa yaa
DeleteDisply jalan terus.. tdk bisa baca sensor
Deletetata letak komponennya dimana gan coz itu cma ad rangkainya doang
ReplyDeletegan potensiometer fungsinya apa disitu?
ReplyDeleteitu bukan potensiometer gan tapi selector switch fungsinya untuk mengatur timer dan set point temperature..
DeleteNgacak gan.. display jalan terus tdk bisa baca output sensor
ReplyDeletecoba dicek ulang lebih detail pada koneksi 7segmentnya menyesuaikan datasheet. selain itu coba diadjust VRnya utk mngatur referensi tegangan.
Deletegan, itu pin 31 sama 30 kemana? binggung gan
ReplyDeletePin 31 utk input high n pin 30 utk input low gan...
Deletegan pin lm35 kemana aja?
DeleteDari LM35 : pin1 ke vcc, pin2 ke In hi, pin3 ke Gnd
Deletegan itu ic8 sama VR itu apa? maap kalo banyak tanya gan
Deletetu jumper gan tp gak dipake, maaf blm sempat direvisi hehe...
Deletemaksudnya nilai R17, R18, R19, R20, R21, R22, DAN C13, C14, C15, C16, C17, C18. NILAINYA BRPA?
ReplyDeleteada rangkaian skema rangkaian lmnya ga ya
ReplyDeletemaaf, tidak ada
Delete