LM 35 adalah sensor suhu yang
prinsip kerjanya ialah mengkonversi perubahan suhu yang berada disekitarnya
menjadi perubahan tegangan. Sensor ini memiliki 3 buah pin yaitu Vin, Ground
dan Vout. Tegangan kerja yang dibutuhkan LM35 ialah 4-20V. Hasil Vout yang diperoleh ialah linear dangan
+10mV setiap kenaikan per 1 derajat celcius.
Salah satu aplikasi dari sensor LM35 ialah digunakan sebagai thermometer
digital. Tentunya dengan dipadukan sistem pendukung (mikrokontroler).
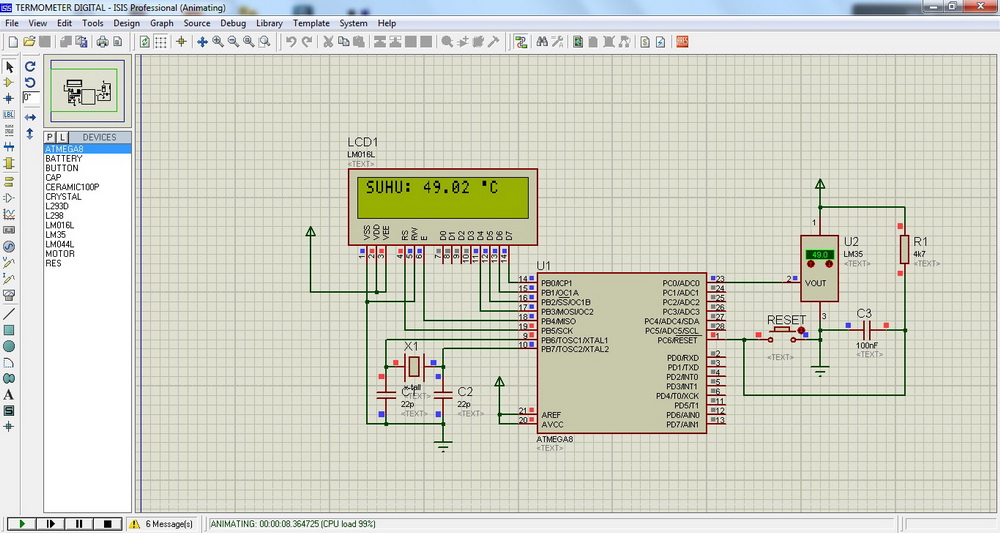
berikut ini adalah simulasi sensor LM35 menggunakan ISIS proteus.
Program (BASCOM AVR):
$regfile =
"m8def.dat"
$crystal = 12000000
Config Lcdpin = Pin , Db4 = Portb.3 , Db5 = Portb.2 , Db6 = Portb.1
Config Lcdpin = Pin , Db7 = Portb.0 , E = Portb.4 , Rs = Portb.5
Config Lcd = 16 * 2
Deflcdchar 0 , 14 , 14 , 14 , 32 , 32 , 32 , 32 , 32 'karakter derajat
Dim Adc_data As Word , Konversi_adc As Single
Dim Adc_string As String * 10
Cursor Off
Config Adc = Single , Prescaler = Auto , Reference = Avcc
Start Adc
Locate 1 , 1
Lcd " DIGITAL LCD "
Locate 2 , 1
Lcd " THERMOMETER "
Waitms 700
Cls
Do
Adc_data = Getadc(0)
Konversi_adc = Adc_data
Konversi_adc = Konversi_adc / 1024
Konversi_adc = Konversi_adc * 497 'kalibrasi
Locate 1 , 1
Lcd "SUHU:"
Locate 1 , 7
Lcd Fusing(konversi_adc , " #.##") ; " "
Locate 1 , 13
Lcd Chr(0) ; "C"
Waitms 100
Loop
End
$crystal = 12000000
Config Lcdpin = Pin , Db4 = Portb.3 , Db5 = Portb.2 , Db6 = Portb.1
Config Lcdpin = Pin , Db7 = Portb.0 , E = Portb.4 , Rs = Portb.5
Config Lcd = 16 * 2
Deflcdchar 0 , 14 , 14 , 14 , 32 , 32 , 32 , 32 , 32 'karakter derajat
Dim Adc_data As Word , Konversi_adc As Single
Dim Adc_string As String * 10
Cursor Off
Config Adc = Single , Prescaler = Auto , Reference = Avcc
Start Adc
Locate 1 , 1
Lcd " DIGITAL LCD "
Locate 2 , 1
Lcd " THERMOMETER "
Waitms 700
Cls
Do
Adc_data = Getadc(0)
Konversi_adc = Adc_data
Konversi_adc = Konversi_adc / 1024
Konversi_adc = Konversi_adc * 497 'kalibrasi
Locate 1 , 1
Lcd "SUHU:"
Locate 1 , 7
Lcd Fusing(konversi_adc , " #.##") ; " "
Locate 1 , 13
Lcd Chr(0) ; "C"
Waitms 100
Loop
End
Untuk melakukan kalibrasi maka dapat kita ubah nilai perhitungan
pada :
Konversi_adc
= Konversi_adc *
497
Nilai 497 dapat disesuaikan untuk mencapai nilai yang pas dengan
instrumen kalibrator (termometer).
Terima kasih atas informasinya sangat membantu sekali
ReplyDeleteoke sm2 mas, tengkyu jg sdh mampir ke blog sy
Delete